KORG Nutube 6p1 Module
Akhirnya memutuskan untuk membuat KORG Nutube 6p1 Module ini supaya di proyek-proyek Nutube/ audio portable berikutnya bisa tinggal plug-n-play.
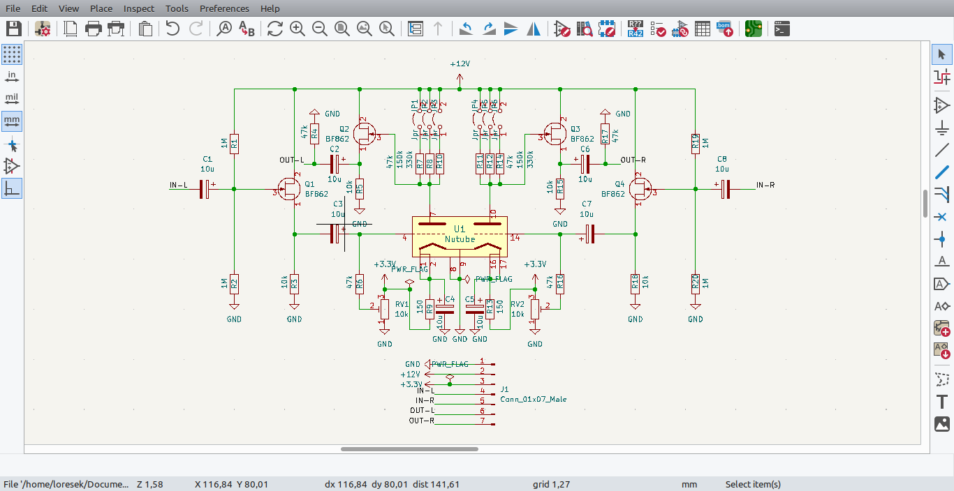
Rangkaian KORG Nutube 6p1 Module ini berdasarkan rangkaian yang terdapat pada application note Nutube 6p1.
Jadi nantinya hanya perlu menambahkan rangkaian power supply, input buffer, output buffer, atau rangkaian lain yang diperlukan sesuai proyek yang akan dibuat.
Rangkaian KORG Nutube 6p1 Module ini berdasarkan rangkaian yang terdapat pada application note Nutube 6p1.
Untuk sementara Nutube module ini menggunakan tegangan 12V dan 3.3V.
Gain didesain agar bisa kita pilih dengan menggunakan jumper (solder).
Transistor input/ output buffer menggunakan JFET BF862 yang sudah langka (diskontinu), masih mencari alternatif penggantinya, ada saran?
Download KORG Nutube 6p1 Module KiCAD file di bawah ini:


